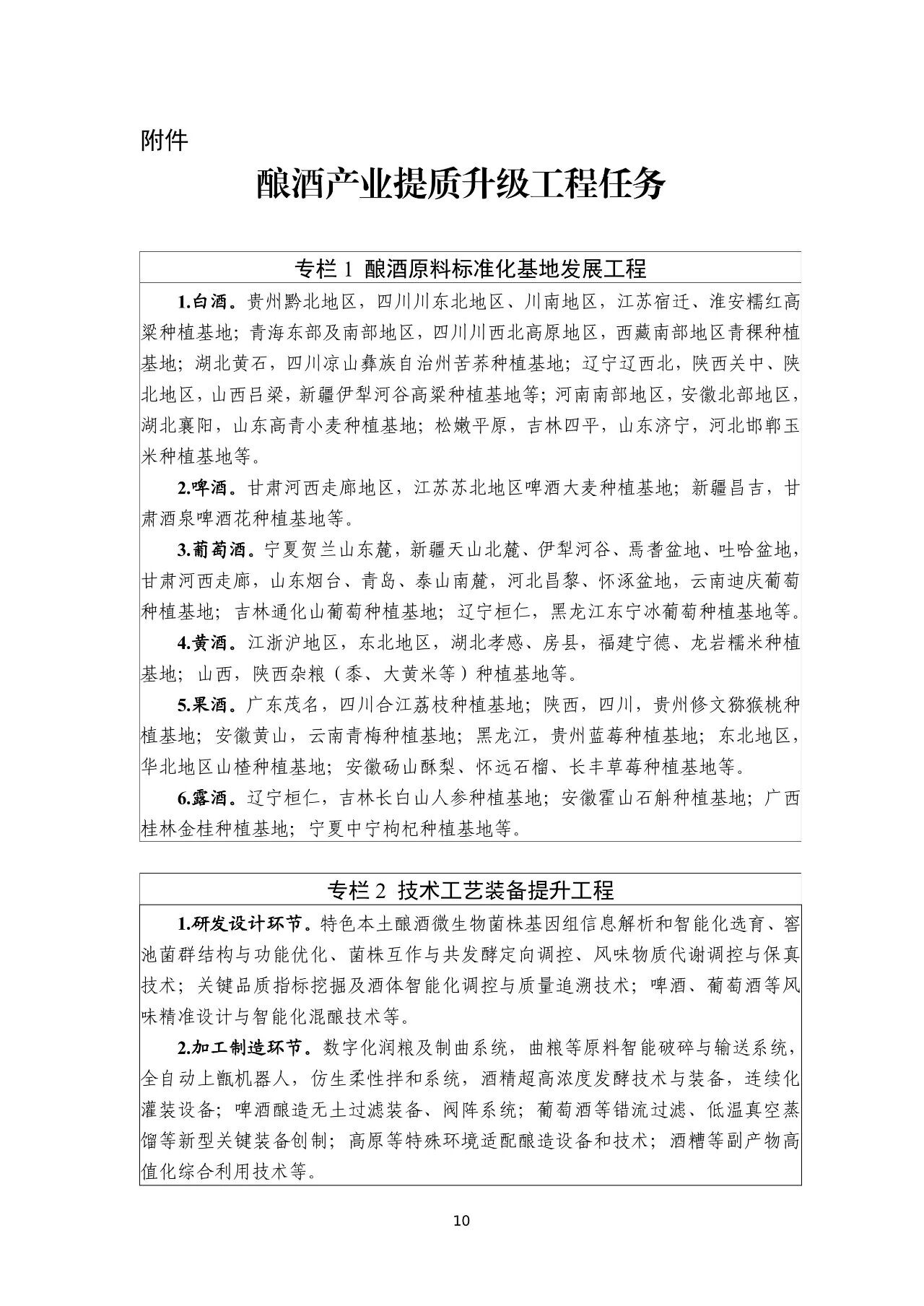
2月14日,工业和信息化部、人力资源社会保障部、市场监管总局印发《酿酒产业提质升级指导意见(2026—2030年)》(下称《意见》)的通知。
“意见”明确:到2028年,原料种植、生产酿造、流通消费融合发展水平持续优化,产品丰富度、品质认可度、品牌美誉度明显增强,企业生产方式、经营模式加快转型升级,消费场景和消费模式持续丰富拓展。产业布局进一步优化,产区引领、园区驱动作用进一步增强,培育3个以上千亿级传统优势酒产区,10个以上百亿级特色酿酒产业园区,形成“百亿园区、千亿集群、万亿产业”发展格局,标准供给、质量安全、人才培养等配套能力建设取得积极进展。
到2030年,数智化、绿色化、国际化发展水平持续提升,发展质量效益大幅提高,产业规模稳中有进,产能布局、产品结构持续优化,形成产品种类丰富、生产流通有序、区域布局合理、产业生态健康的产业体系。
工业和信息化部 人力资源社会保障部 市场监管总局关于印发《酿酒产业提质升级指导意见(2026—2030年)》的通知
工信部联消费﹝2026﹞17号
各省、自治区、直辖市及计划单列市、新疆生产建设兵团工业和信息化主管部门,人力资源社会保障厅(局),市场监管局(厅、委):
现将《酿酒产业提质升级指导意见(2026—2030年)》印发给你们,请结合实际认真抓好落实。
工业和信息化部
人力资源社会保障部
市场监管总局
2026年2月9日













