中国酒业新闻网

华夏酒报官方网站

官方
微信
官方
微博
首页 > 深度 > 市场 > 正文
83家酒企获授权使用“中国酱香白酒核心产区(仁怀)”标识
来源:《华夏酒报》/中国酒业新闻网  2025-12-26 08:34 作者:

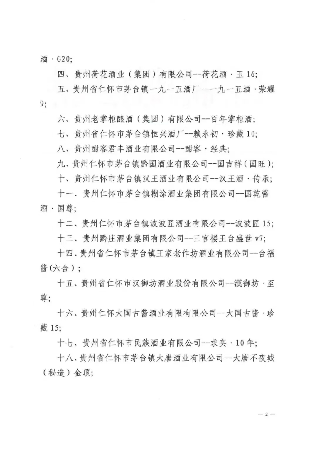
12月25日,据仁怀酒协微信公众号消息,根据仁怀市工业能源和科学技术局、仁怀市中小企业服务中心关于《中国酱香白酒核心产区(仁怀)名称及标识图使用管理办法(试行)》的有关规定,现公布第一批“中国酱香白酒核心产区(仁怀)”标示图授权使用企业及产品名单,共有贵州钓鱼台国宾酒业有限公司--钓鱼台国宾酒、贵州怀庄酒业(集团)有限责任公司--怀庄酒、怀庄酒(创始之魂)等83家企业在列(排序不分先后,该通告已于8月份书面印发,此次应读者要求在官微公开发布)。具体名单如下:



编辑:薛科
相关新闻
  • 暂无数据。。。
总排行
月排行

—— 融媒体矩阵 ——