中国酒业新闻网
华夏酒报官方网站
官方
微信
官方
微博
首页
深读
白酒
啤酒
果露酒
葡萄酒
原酒
黄酒
特色酒
企业
啤酒
果露酒
葡萄酒
原酒
白酒
黄酒
特色酒
国家名酒周刊
深度
评论
资本
电商
营销
市场
关注
人物
文化
科普
生活
收藏
文化
记者
科技
白酒
啤酒
黄酒
葡萄酒
果露酒
原酒
特色酒
数据
English
国家名酒周刊
华夏名茶周刊
权威发布
茶言观色
茶语酒后
天下茶闻
考茶经史
名茶名人
华夏茶事
名茶秋毫
名茶名访
古茶鉴藏
国家品牌食品周刊
时政要闻
行业财经
特别策划
特别关注
市场监督
品牌企业
更多+
数据
监管
会展
配套
影像
国际
习语润心
公示
专题
首页
>
市场
>
白酒
>
正文
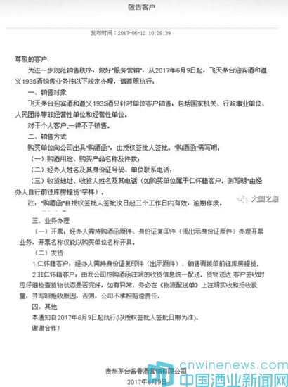
飞天茅台迎宾酒和遵义1935酒不对个人销售
来源:大国之酿
2017-06-13 17:50
作者:
6月12日,贵州茅台集团官网发布《敬告客户》,对飞天茅台迎宾酒和遵义1935酒销售业务作出规定。规定指出,飞天茅台迎宾酒和遵义1935酒只针对单位客户销售,不对个人客户销售,且购买单位需向公司出具“购酒函”。
编辑:张瑜宸
相关新闻
暂无数据。。。
总排行
1
重提孙思邈“一人饮酒,全家无疫”
2
【年末大盘点话题之二】五粮液:让“中国种子”扎根世...
3
共和国葡酒长子高调回归一线阵营
4
国窖1573携手张晓刚发布2021年艺术新春酒,引...
5
军工技术借道小角楼“杀”进白酒业 科窖酒业跨界曲...
6
古贝春2020系列——温度+尺度:管理有路数
7
【年末大盘点话题之四】五粮液:“一带一路”进行时
8
醉诗仙微醺大赏 大咖云集共数硕果
9
汲英民当选为高端鲁酒战略发展联盟轮值主席
10
进腊月启“鸿运”——青岛啤酒鸿运当头牛年铝瓶“犇”...
月排行
1
“陆海空”布局,宝丰缘何要抢占全国名酒消费市场份额
2
不看不知道,原来白酒和健康的关系这么奇妙
3
舍得酒业携手《舍得智慧人物》嘉宾埃文·凯尔端午直播...
4
两次品评酒界泰斗关注“五独酒”
5
古井贡酒·年份原浆轻度古7盒马首发:强强联合,重新...
6
张弓:低度鼻祖的坚守与创新
7
【年末大盘点话题之二】五粮液:让“中国种子”扎根世...
8
锦江泉酒业捐资7.3万元助学
9
泰山酒业战略联盟成立暨升级版酒仙上市
10
重拳出击在路上——力度不减!温度不降!整治不停!
—— 融媒体矩阵 ——
现场云
新知
百家号
雪球
微博
西瓜
抖音
微信
快手
企鹅号
头条
友情链接:
中国酒业协会
中国酒类流通协会
中国副食流通协会
中国产业报协会
FoodTalks全球食品资讯